我校汪凯、张智教授团队成果荣获中华医学科技奖二等奖
时间:2025-01-07 浏览:1145
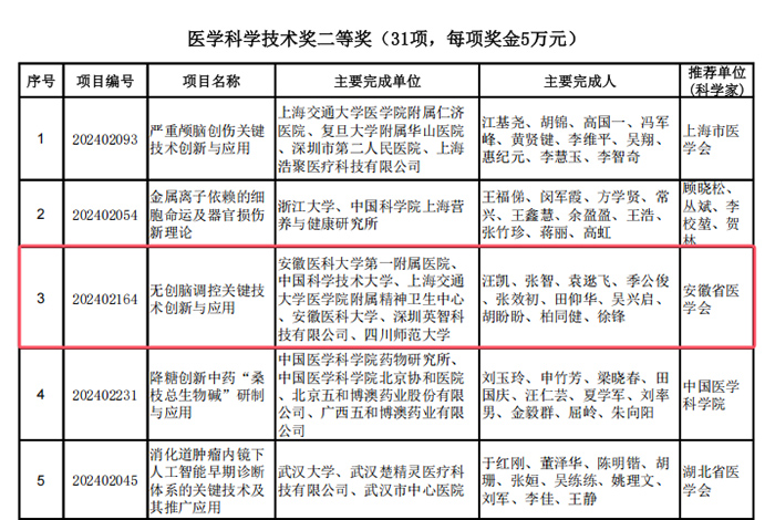
1月6日,中华医学会公布2024年中华医学科技奖获奖项目,我校汪凯、张智教授团队申报的成果“无创脑调控关键技术创新与应用”获评中华医学科技奖医学科学技术奖二等奖,展示了我校在无创脑调控关键技术领域的突出贡献。
该项目针对老年性痴呆、帕金森病、抑郁症、成瘾等重大脑疾病的临床与社会需求,基于神经环路假说与证据,围绕无创脑调控干预靶点的精准个化、无创调控设备及其序列优化,开展从基础研究到临床试验的转化医学研究和临床推广。经过长期的基础研究、技术研发和临床应用,攻克无创脑调控的临床关键技术,建立了精准化与个体化靶点定位系统,构建了无创脑调控新体系。

另悉,我校刘寰忠教授作为第五完成人参与项目“中国儿童青少年精神障碍现状及影响因素研究”获2024年中华医学科技奖三等奖,该项目首次在全国范围开展了儿童青少年精神障碍流行病学调查。
此次共有80项成果被授予2024年中华医学科技奖医学科学技术奖,其中9项成果为一等奖、31项成果为二等奖、40项成果为三等奖;另有10项成果被授予2024年中华医学科技奖青年科学技术奖。
据悉,中华医学科技奖是中华医学会设立的全国医药卫生行业科学技术奖,于2001年设立,旨在奖励在医学科学技术进步活动中作出突出贡献的单位和个人,充分调动广大医学科学技术工作者的积极性和创造性,促进我国医学科学技术的发展。(新闻中心)
